國家為了支持中國企業,政府部門親自下場使用國產設備。政府采購網“關于更新中央國家機關臺式計算機、便攜式計算機批量集中采購配置標準的通知”明確將CPU、操作系統符合安全可靠測評要求納入采購需求。
目前只有國產廠家的CPU與操作系統獲得安全可靠測評,也就是未來政府采購電腦必須清一色的國產品牌!
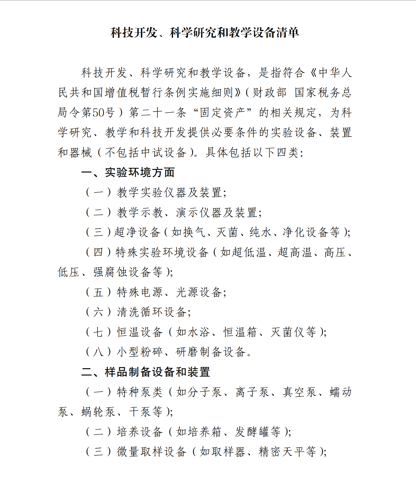
政府不僅從自身采購下手,財政部、商務部、稅務總局三部委聯合發文《關于研發機構采購設備增值稅政策的公告》明確指出內資研發機構和外資研發中心采購國產設備全額退還增值稅。也就是說在中國注冊的企業,不管企業是國內資本還是外資,只要是研發中心,采購國產設備,一律退回增值稅!國家在用真金白銀補貼國產設備!

此次涉及的設備清單,范圍之廣,門類之多,表明國家支持國產設備的決心!
主要涉及四大門類:實驗環境方面、樣品制備設備和裝置、實驗室專用設備、計算機工作站,中型、大型計算機。


公告自執行至2027年12月31日,4四年有效期,時間之長,表明國家支持國產設備的決心!
美國多次對中國企業進行制裁,甚至對中國很多企業與產業進行“卡脖子”,我們要崛起,高科技一定要崛起,不能再繼續做買賣經濟,做組裝廠。
國家在用實際行動支持國產設備,國產設備一定可以快速發展!















